近日,kaiyun开云官方网站马铃薯团队在 New Phytologist 发表题为“StHAB1-mediated ABA signaling potentiates the sensitivity to long-distance signal StSP6A to promote tuberization in potato”的研究论文,系统揭示了脱落酸(ABA)信号在马铃薯块茎形成中的关键作用,首次阐明ABA信号通过蛋白磷酸酶StHAB1直接调控FT同源蛋白StSP6A的活性,揭示了ABA/GA平衡精细调控马铃薯块茎形态建成的分子机制,为深入理解植物激素互作调控器官发育的分子机理提供了新的范例,并为马铃薯遗传改良提供了重要的理论指导。
马铃薯(Solanum tuberosum. L)是世界上第三大粮食作物,在保障粮食安全、缓解贫困和促进经济发展中具有不可替代的作用。马铃薯块茎是植物地下变态器官发育研究的模式载体,块茎的形成与发育直接决定了马铃薯产量和品质。ABA外施能显著促进马铃薯块茎形成,但内源ABA信号是否是马铃薯块茎形成必需、以及其如何在分子层面调控块茎形成,长期缺乏直接证据。已有研究表明,FT同源蛋白StSP6A是在叶片中产生、通过韧皮部向下运输到匍匐茎中促进块茎形成,但地下组织如何“感知”这一信号仍不清楚。kaiyun开云官方网站马铃薯课题组通过遗传学、多组学与蛋白互作分析,证明ABA信号并非简单促进块茎形成,而是决定匍匐茎是否具备响应块茎形成信号的能力。
ABA信号缺失显著削弱块茎形成能力
研究团队利用ABA信号极度不敏感的显性突变体StHAB1G276D以及StHAB1干涉材料,系统分析了块茎形成表型。结果发现,在短日照条件下,干涉StHAB1显著诱导块茎形成,而OE-StHAB1G276D则显著延迟块茎形成、延长马铃薯生育期。进一步嫁接实验显示,块茎形成受抑主要由匍匐茎中的ABA信号异常导致的,而非地上部块茎诱导信号不足影响的,表明ABA信号调控结薯主要在地下匍匐茎发挥关键调控作用(图1)。

图1 ABA信号通过StHAB1调控马铃薯块茎形成能力
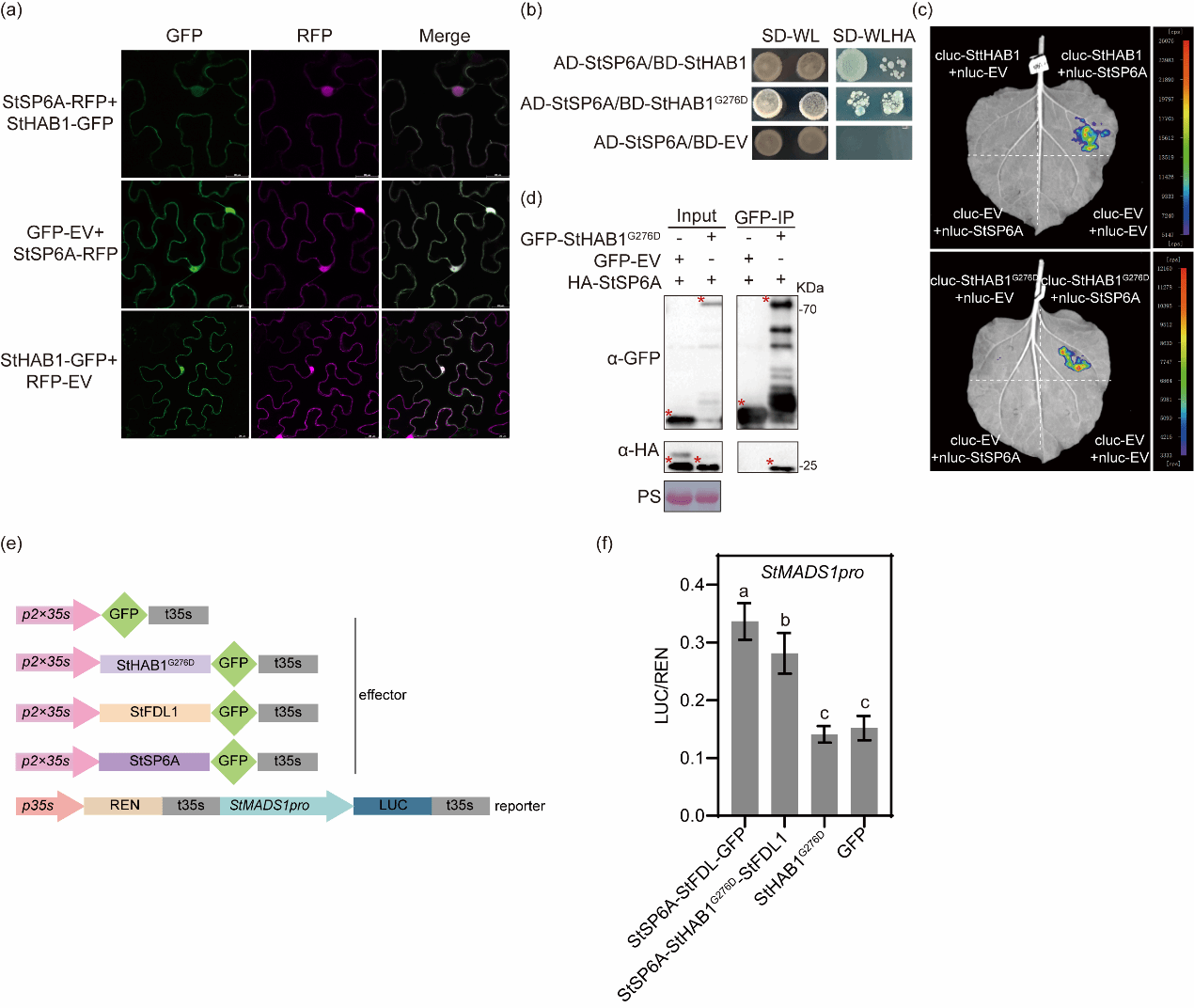
StHAB1直接与块茎诱导信号StSP6A相互作用
在分子层面,研究发现StHAB1G276D可直接与StSP6A发生物理互作。免疫共沉淀、酵母双杂交及荧光互补实验均证实二者形成复合体。共定位结果显示StHAB1G276D与StSP6A共定位于细胞质和细胞核。更重要的是,作为蛋白磷酸酶,StHAB1G276D能调控结薯复合体对下游基因的转录激活能力(图2)。

图2 StHAB1与StSP6A发生相互作用
StSP6A磷酸化是块茎形成的重要调控层级
通过质谱分析,研究人员鉴定了StSP6A上多个保守磷酸化位点。对这些位点进行突变后,StSP6A激活下游基因的能力显著降低,同时其与已知互作蛋白的结合能力明显减弱,表明FT类蛋白的磷酸化在块茎发生中具有明确的功能意义。
该研究首次从遗传学和分子机制层面确立了ABA信号在马铃薯块茎形成中的核心地位,并揭示了ABA信号通过调控FT同源蛋白磷酸化来精细调控马铃薯匍匐茎的响应块茎形成信号的能力。值得注意的是,HAB1与FT同源蛋白之间的互作在多种植物中具有保守性,提示这一调控模块可能广泛参与植物发育与环境响应过程。该成果不仅深化了对块茎形成分子机制的理解,也为通过精准调控地下激素信号改良作物发育进程与产量性状提供了新的理论基础(图3)。

图3 ABA–StHAB1–StSP6A模块协同调控块茎形成的工作模型
果蔬园艺作物种质创新与利用全国重点实验室/农业农村部马铃薯生物学与生物技术重点实验室/kaiyun开云官方网站宋波涛教授为本论文通讯作者,在站博士后王恩爽为第一作者。本研究得到了国家自然科学基金、湖北省自然科学基金、国家现代农业体系等项目的支持。
原文链接:https://nph.onlinelibrary.wiley.com/doi/10.1111/nph.70974
文字:王恩爽
审核:宋波涛



