近日,kaiyun开云官方网站、果蔬园艺作物种质创新与利用全国重点实验室茶叶加工与功能化学团队在Journal of Advanced Research上在线发表了题为“Study on the formation mechanism of the key fresh aroma component (Z)-3-hexen-1-ol during the spreading process of lu’an Guapian green tea”的研究论文。该研究首次证明了CsERF105-CsADH1模块在鲜叶摊放过程中响应失水胁迫调控顺-3-己烯醇的生物合成。创新性地将茶叶风味化学与分子生物学相结合,这一交叉领域的探索有助于深入揭示茶叶采后香气品质的调控机制,也为非生物胁迫下茶叶品质的形成提供了全新的视角。

顺-3-己烯醇是一种典型的绿叶挥发物,已被证实是绿茶的重要清香贡献物,该物质在茶鲜叶摊放过程中大量积累,然而其生物合成与调控的分子机制仍不清楚。
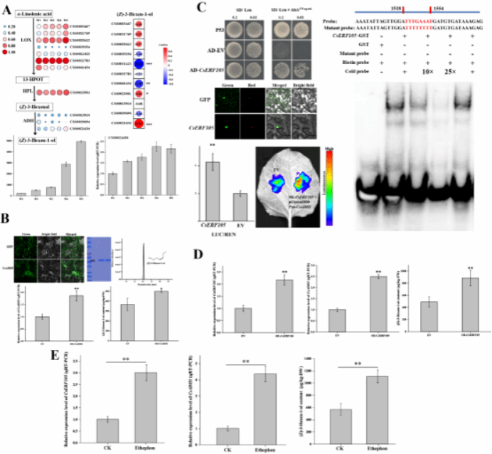
团队研究发现,将鲜叶摊放至含水量68–71%有利于六安瓜片清香形成。分析表明,摊放时顺‑3‑己烯醇持续积累,是其清香的关键物质。转录组显示,与该物质合成相关的6个基因(如脂氧合酶基因CSS0003467和乙醇脱氢酶基因CSS0021634)均上调。其中,CsADH1(CSS0021634)被证实可在细胞质中催化顺‑3‑己烯醛转化为顺‑3‑己烯醇,超表达该基因能显著增加叶片中该香气含量。进一步实验发现,乙烯响应转录因子CsERF105能特异性结合CsADH1启动子,激活其转录。超表达CsERF105可提升CsADH1表达与顺‑3‑己烯醇积累。外源乙烯处理表明,乙烯信号通过诱导CsERF105表达,进而促进CsADH1转录及顺‑3‑己烯醇合成,调控茶叶清香形成。

图1 CsERF105调控六安瓜片摊放过程顺-3-己烯醇积累的分子机制
kaiyun开云官方网站茶学系倪德江教授为该论文的通讯作者,已毕业博士李玉川为第一作者;kaiyun开云官方网站茶学团队郭飞教授、王霞研究员、王明乐副教授、王璞副教授为该研究提供了重要指导;安徽农业大学宛晓春教授和翟晓婷老师为该研究提供了重要支持和宝贵意见;kaiyun开云官方网站博士生张泓也参与了该研究。本研究在国家自然基金区域创新联合基金(U21A20231)的资助下完成。
论文链接:https://doi.org/10.1016/j.jare.2026.01.031
文字:李玉川
审核人:倪德江



