近日,kaiyun开云官方网站园艺植物生物学教育部重点实验室柑橘团队在国际知名学术期刊PNAS(美国国家科学院院刊)在线发表了题为“Pan-mitogenomics reveals the genetic basis of cytonuclear conflicts in citrus hybridization, domestication and diversification”的研究论文。该研究完成了柑橘线粒体泛基因组组装和群体遗传分析,解析了柑橘雄性不育的遗传基础和关键变异,回答了雄性不育性状在柑橘分化、驯化和杂交过程中的重要作用,对柑橘无核育种具有重要意义。

雄性不育性状(细胞质雄性不育,CMS)的发现和利用是柑橘果实无核育种的重要基础。由于柑橘具有多年生、珠心多胚性(属于孢子体无融合生殖)特性,杂交育种周期长、效率不高。kaiyun开云官方网站柑橘团队深耕细胞工程与遗传改良领域30余年,研发高效育种技术并将雄性不育系和具有优良性状但果实有核的栽培种进行体细胞原生质体融合,进一步诱导再生植株,极大缩短了育种周期,创制出了系列雄性不育和果实无核的柑橘新品种,其中‘华柚2号’‘华柚3号’等细胞工程无核新品种已获植物新品种权,作为核心种源,具有重要的产业应用价值。
来自线粒体基因组的关键基因和核基因组的育性恢复基因之间的互作模式是导致柑橘雄性可育/不育的重要原因。利用来自不同遗传背景的线粒体基因组与核基因组的细胞融合,能产生雄性不育性状;特别是来自‘温州蜜柑’的线粒体基因组和栽培柚品种的核基因组导致花器官畸形、花粉败育,进而产生无核果实;而来自‘温州蜜柑’线粒体基因组与甜橙核基因组的细胞融合(核基因组为橘和柚的混合背景)不影响育性(图1A)。上述现象表明线粒体基因组与核基因组的互作模式存在种的特异性,且在橘与柚的分化过程中存在明显差异。

图1细胞融合技术创制柑橘胞质杂种及细胞质雄性不育关键基因发掘
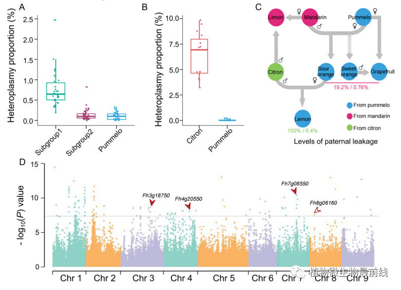
基于这一规律,该研究通过分析不同柑橘材料的线粒体基因组,构建线粒体泛基因组,通过比较分析鉴定到一系列物种特异性线粒体重组事件和物种特异性线粒体嵌合基因。进一步基于群体水平比较分析线粒体、叶绿体和核基因组的遗传分化水平,解析了柑橘线粒体基因组的分化特征,鉴定到橘和柚存在明显的线粒体基因组分化,与种间细胞融合导致雄性不育的表型一致。基于细胞工程创制的胞质杂种新材料及转录组测序分析,鉴定到线粒体基因组调控柑橘雄性不育的关键结构变异(图1B);利用全基因组关联分析鉴定到候选的核基因组恢复基因,可能参与柑橘雄性不育系统的建立;研究还发现柑橘杂交过程中线粒体基因组并非完全母系遗传,存在广泛的‘父系泄露’(图2),但叶绿体基因组在杂交过程中保持母系遗传。总之,该研究揭示了柑橘分化和驯化过程中产生雄性不育的遗传基础,解析了雄性不育对柑橘杂交模式的影响,阐明了细胞质基因组与核基因组互作在柑橘无核育种过程中的重要作用。

图2 柑橘属杂交种线粒体异质性比例及育性恢复核基因鉴定
王楠(邓秀新教授课题组博士毕业生,目前是中国农业科学院深圳农业基因组研究所博士后)、李超超(郭文武教授课题组在读博士生)为共同第一作者;郭文武教授为通讯作者。邓秀新院士、徐强教授、Robert Larkin教授等参与了研究工作;中国农业科学院深圳农业基因组研究所周永锋研究员在课题设计、实施和论文修改方面提供了重要指导,中国科学院昆明植物研究所朱安丹研究员给予了具体的数据分析建议。中国热带农业科学院黄三文研究员、内布拉斯加大学林肯分校Jeffrey Mower教授和科罗拉多州立大学Daniel Sloan教授提供了重要指导意见和建议。该研究受到国家重点研发计划、国家自然科学基金重点和重点国际合作、湖北洪山实验室等项目资助。
kaiyun开云官方网站柑橘团队郭文武教授课题组长期从事柑橘细胞工程与遗传改良研究。针对我国原产特色柑橘品种种子多、品质退化和高效育种技术缺乏等问题,二倍体水平上,创建通过细胞工程技术实现果实无核的新育种途径,缩短育种周期20年以上;多倍体水平上,构建多种细胞工程高效育种技术,创制出大量多倍体新种质。培育出柑橘无核优质系列新品种和新品系,已授权和受理柑橘新品种权9个,荣获湖北省技术发明一等奖。同时,基于柑橘细胞工程新种质,研究雄性不育、体细胞胚发生、多倍体广适应性和表观遗传变异等科学问题,在PNAS、Plant Physiology、Plant Biotechnology Journal、Journal of Experimental Botany、Theor Appl Genet、园艺学报等刊物发表论文100余篇,为我国柑橘细胞工程定向精准改良提供了理论支撑。



