广东省农业科学院果树研究所是省属公益一类科研事业单位。主要从事果树种质资源收集、保存、鉴定、评价与创新利用,果树新品种选育与良种苗木繁育,果树生理与栽培技术,果品采后贮运保鲜、以及果品营养与健康等技术研究和产品开发。
本所位于广州市天河区,占地面积30公顷,其中试验果园面积23公顷。建设有农业部热带南亚热带果树生物学与遗传资源利用重点实验室、农业部华南热带地区果树脱毒中心、国家果树种质广州香蕉荔枝圃、农业部热带南亚热带果树资源重点野外科学观察试验站、农业部广州黄皮种质资源圃、广东省热带亚热带果树研究重点实验室、省市共建南亚热带果树种质资源库(圃)等科研开发平台,科研条件好,与美国等农业先进国家和地区有广泛的国际交流合作。为全面建设高水平研究所,现特向社会各界诚聘英才。
(本次招聘包括2020年第一批公开招聘博士和高级职称人员,以及博士后工作站招收博士后,热忱欢迎有志从事果树科研的应届、往届博士毕业生来所工作或从事博士后工作!)
一、公开招聘的博士和高级职称人员
(一) 基本条件保障
1. 通过所、院面试并经过广东省人社厅批准的,全部纳入事业编制人员管理,享受国家和广东省政策规定的岗位绩效工资、科技成果转化收益分配以及相关福利待遇。
2. 凡是达到广东省和广东省农业科学院人才引进标准的,进入单位工作满一年后,每位博士给予不少于10万元生活补贴、博士后给予不少于20万元的生活补贴;对国(境)外引进的博士和博士后另外给予10万元生活补贴。
3. 经过评审达到广东省农业科学院“优秀博士”引进标准的,提供20-30万元的科研启动经费,以及10-20万元的安家费(安家费与生活补贴不重复发放)。
4. 录聘后前5年且个人在广州未购买住房的,单位提供建筑面积35-60㎡周转房,或给予租房补贴2000-3000元/月自行租房。
二、招收博士后
(一) 工作生活条件保障
1. 进站工作期间(一般为二年),实行岗位绩效工资制度,待遇包含省、院和课题组的费用,每年工资总收入累计不少于23万元/人,另外,享受本单位的相应的科技成果转化、科技奖励等待遇。
2. 凡进站博士后,可申请博士后科研专项10万元/人。
3. 按规定缴纳社会保险、缴存住房公积金(为外籍博士后购买商业医疗保险)。可按规定租住院、所周转房。
三、单位工作与生活环境条件
1. 地理位置优越,交通便利,周边高校、科研机构林立,便于开展科研与合作交流。
2. 环境幽雅、常年绿树成荫、花果飘香。建有羽毛球、乒乓球馆、篮球场等体育锻炼场所。
3. 设有职工饭堂,适龄子女可入院办幼儿园。
四、报名方式
相关招聘公告已公布在广东省农业科学院网站(http://www.gdaas.cn/),具体报名方式请见“招聘信息”专栏《广东省农业科学院2020年第一批招聘博士和高级职称人员公告》,及“通知公告”专栏《广东省农业科学院博士后科研工作站2020年博士后研究人员招收公告》。
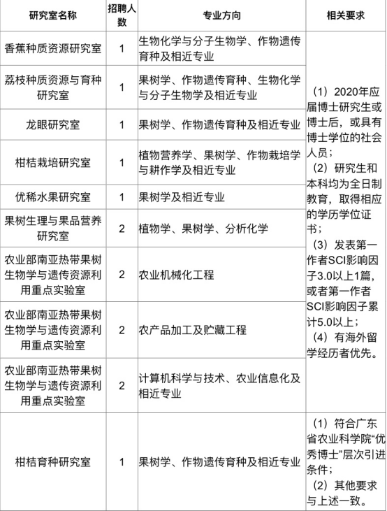
五、岗位需求表
2020年第一批招聘博士和高级职称人员公告岗位信息表↓↓↓

2020年博士后招收计划表↓↓↓







