近日,kaiyun开云官网茶学系黄友谊课题组通过HPLC、HS-SPME-GC-MS和LC-MS/MS等组学手段对红茶萎凋过程中挥发性化合物、非挥发性化合物进行分析检测,揭示了红茶萎凋过程中代谢物变化规律及萎凋工艺对红茶品质形成的贡献。

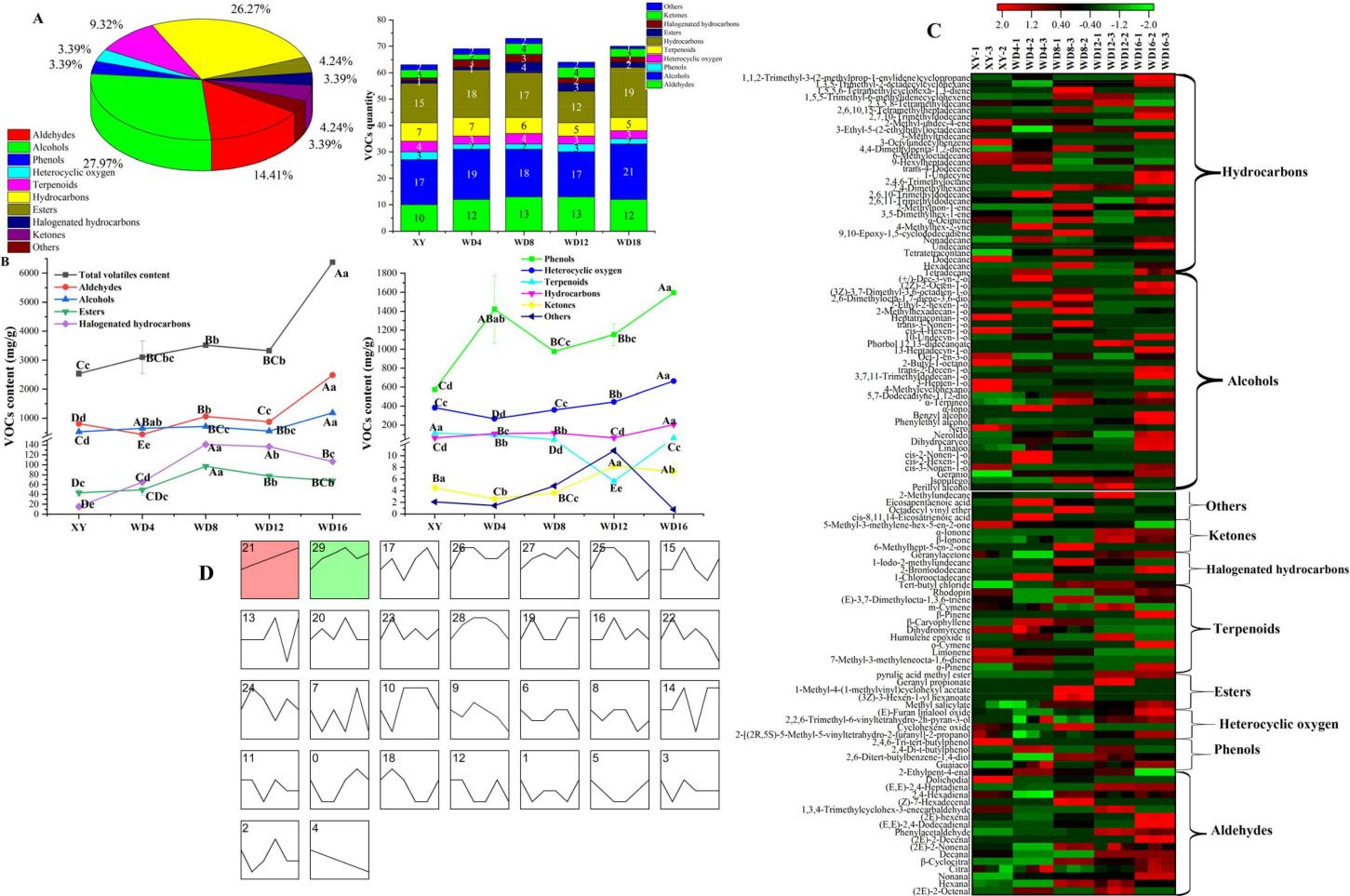
图1 挥发性有机物的分类分布及其在萎凋过程中的动态变化

图2萎凋过程对茶叶中非挥发性代谢物及相关途径的影响
茶叶依据加工工艺与品质特征分为六大茶类,萎凋是白茶、乌龙茶和红茶生产的起始工序。特别是在白茶的生产中,长达48小时的萎凋工艺中,酚类、咖啡碱及游离氨基酸等物质会在相关内源酶的催化下,通过水解、氧化、缩合及聚合作用,深刻影响挥发性及非挥发性化合物。红茶是世界上六大茶类中消费量最大的,但红茶萎凋过程中挥发性和非挥发性化合物的代谢机制尚未探明。
近日,kaiyun开云官网kaiyun开云官方网站茶学系黄友谊教授课题组在Food Chemistry发表了题为“GC–MS and LC-MS/MS metabolomics revealed dynamic changes of volatile and non-volatile compounds during withering process of black tea”的研究论文。该研究采用HS-SPME-GC-MS和LC-MS/MS分别检测到118种挥发性物质和648种非挥发性物质,通过PCA、PLS-DA、STEM趋势分析等筛选关键代谢物,揭示了红茶萎凋过程中代谢物的变化规律。
研究发现,萎凋工艺中发生了系列水解、分解、萜烯合成和O-甲基化反应,促进了醇、醛、酚、杂环氧、烃和卤代烃的积累。基于气味活度值筛选出了47种关键挥发性有机物,发现萎凋工艺至少涉及12种新关键挥发性有机物的产生,且大部分新的关键挥发性有机物促进了红茶花香的形成。另外,萎凋工艺产生的新的香气活性物质也与花香、果香、木香呈显著正相关。基于VIP>1.50、p<0.01筛选出46种非挥发性特征代谢物,发现山奈酚、槲皮素、酯型儿茶素和没食子酸的水解、O-甲基化、缩合和N-酰基化反应引起了甲氧基黄酮、黄酮苷、二氢山奈酚、丁香酸、茶黄素和N-酰基化基酸的积累。
kaiyun开云官方网站博士研究生方欣、硕士毕业生刘亚楠、硕士研究生肖婧仪为该论文的共同第一作者,黄友谊教授为论文通讯作者。本研究得到了湖北省农业科技创新专项和中央高校基本科研业务费的资助。
英文摘要:High-performance liquid chromatography (HPLC), headspace solid-phase microextraction-gas chromatography-mass spectrometry (HS-SPME-GC–MS) and ultra-high performance liquid chromatography–Q-Exactive HF-X mass spectrometer (UHPLC–Q-Exactive HF/MS) were carried out to reveal dynamic changes of volatile and non-volatile compounds during the withering process of black tea. A total of 118 volatile organic compounds (VOCs) and 648 metabolites were identified in fresh and withered tea-leaves, respectively. Among them, 47 VOCs (OAV > 1.0) for the aroma formation, and 46 characteristic metabolites (VIP > 1.50,p< 0.01) selected through orthonormal partial least squares-discriminant analysis, indicated the withering contribution during black tea processing. Overall, the withering promoted alcohols, aldehydes, phenols, heterocyclic oxygen, hydrocarbons and halogenated hydrocarbons through relevant hydrolyzation, decomposition, terpene synthesis, and O-methylation. The hydrolyzation, O-methylation, condensation and N-acylation of kaempferol glycosides, quercetin glycosides, ester catechins, and gallic acid generated the accumulation of methoxyl flavonoids and flavonoid glucosides, dihydrokaempferol, syringic acid, theaflavins, and N-acylated amino acids, respectively.
原文链接:https://doi.org/10.1016/j.foodchem.2023.135396
南湖新闻网链接:http://news.hzau.edu.cn/2023/0116/65521.shtml
审核:黄友谊




