植物中的类胡萝卜素是维生素A的前体,可在人体内转化为维生素A,对人类营养和健康十分有益。β-隐黄质作为维生素A合成前体的类胡萝卜素之一,只在少部分作物中富集。其中,柑橘果实是人类摄取β-隐黄质的重要膳食来源,但柑橘果实中β-隐黄质差异积累的遗传机理尚不清晰。揭示柑橘果实差异积累β-隐黄质的遗传机理及进化机制对于指导柑橘果实品质改良和培育富含维生素A前体的作物具有重要意义。
近日,果蔬园艺作物种质创新与利用全国重点实验室/湖北洪山实验室、kaiyun开云官网kaiyun开云官方网站邓秀新院士团队在Plant Communications在线发表了题为“Cytochrome P450 CitCYP97B modulates carotenoid accumulation diversity by hydroxylatingβ-cryptoxanthin inCitrus”的研究论文。该研究综合基因组、代谢组和基因功能研究手段定位并验证了柑橘细胞色素P450蛋白CitCYP97B通过羟化β-隐黄质参与影响柑橘果实类胡萝卜素的差异积累,拓展了植物类胡萝卜素合成代谢的认识,为柑橘果实以及其他作物色泽品质和营养品质改良提供了重要依据。

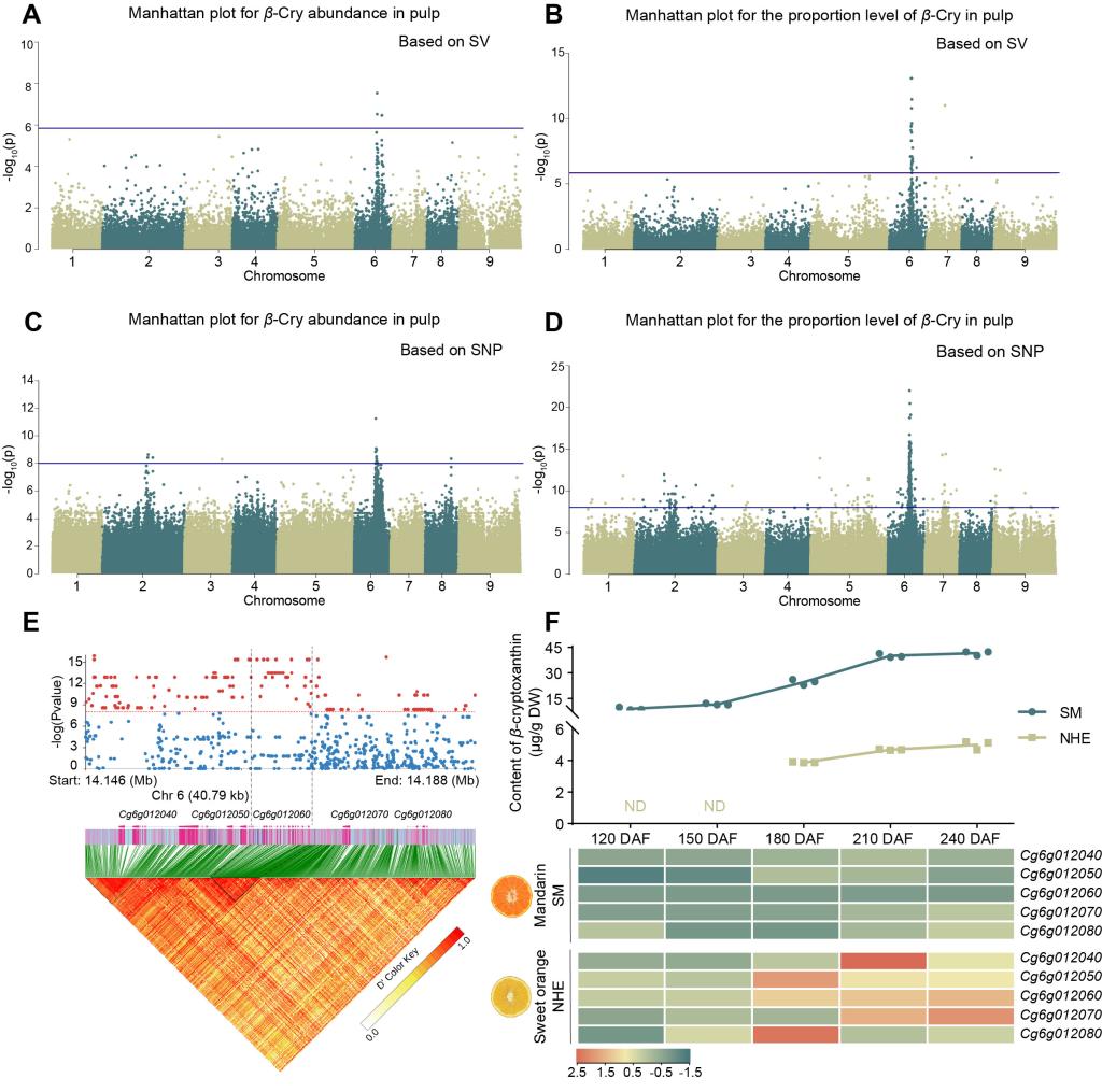
该研究利用广泛靶向检测手段对宽皮柑橘、酸橙、甜橙、柚、葡萄柚和柠檬等148份柑橘果肉的65种类胡萝卜素及其衍生物进行分析,发现β-隐黄质在不同柑橘品种果肉中差异积累,可作为候选的标志性差异类胡萝卜素。为解析β-隐黄质差异积累的遗传机理,研究人员基于二代重测序数据开展全基因组关联分析,并结合果实发育时期基因表达特征锁定了影响β-隐黄质积累水平的关键基因CitCYP97B。大肠杆菌功能互补实验结果表明,CitCYP97B通过羟化β-隐黄质的β-环生成玉米黄质,从而直接参与类胡萝卜素的合成代谢。柑橘果实瞬时干涉实验以及柑橘愈伤组织稳定超表达实验进一步表明,CitCYP97B能够影响类胡萝卜素的合成积累。

在此基础上,研究人员进一步探究了柑橘自然群体CitCYP97B序列变异与β-隐黄质差异积累间的联系。研究发现柑橘CitCYP97B启动子主要划分为7种单倍型。其中,相较于野生宽皮柑橘、南岭以北的宽皮柑橘(MD1)和柚类,南岭以南的宽皮柑橘群体(MD2)携带133bp的结构变异(Hap.4),甜橙携带335bp的结构变异(Hap.5),呈现类群特异性分布的特征。烟草双荧光素酶实验结果表明,携带结构变异的单倍型Hap.4和Hap.5启动子活性显著增强,与宽皮柑橘MD2和甜橙果实中更高的基因表达水平以及更低的β-隐黄质积累水平相吻合。为深入了解CitCYP97B启动子序列多态性的进化机制,研究人员评估了柑橘各群体的遗传多样性、群体分化系数以及基因渗入事件,推测CitCYP97B多态性与柑橘演化进程中的种间杂交和基因渗入有关,并提出了一个由CitCYP97B介导的影响柑橘果实β-隐黄质差异积累的模型。

kaiyun开云官网kaiyun开云官方网站邓秀新院士为论文的通讯作者,已毕业博士张颖梓为该论文的第一作者。柑橘团队柴利军教授、叶俊丽副研究员和谢宗周高级工程师等多名成员参与了此项研究。该研究得到了国家重点研发计划、国家自然科学基金和现代农业产业技术体系的资助。
论文链接:https://www.sciencedirect.com/science/article/pii/S2590346224000762
南湖新闻网链接:https://news.hzau.edu.cn/2024/0226/69047.shtml
作者:张颖梓
审核:柴利军 叶俊丽




