近日,kaiyun开云官方网站/果蔬园艺作物种质创新与利用全国重点实验室邓秀新院士团队在The Plant Journal在线发表了题为“Adventitious embryonic causal gene FhRWP regulates multiple developmental phenotypes in citrus reproduction”的研究论文。本研究解析了柑橘无融合生殖形成的染色质可及性和转录调控网络,鉴定了FhRWP参与柑橘生殖发育过程和调控细胞命运转变的功能,不仅拓宽了柑橘无融合生殖的调控网络,也为柑橘种质创新和利用奠定了坚实基础。

芸香科柑橘类果树是世界经济产值最高的果树之一。经过近二十年的快速发展,我国柑橘产业规模已经位居世界首位,产量约占世界的1/3。目前,我国柑橘新品种选育主要通过芽变和实生选种获得,约占88.5%,而利用杂交育种手段获得的新品种只占比7.38%。造成这一现象的主要原因是柑橘中广泛存在的无融合生殖现象(apomixis),也被称作多胚(polyembryony)。柑橘的多胚(也称为珠心胚)由珠心组织发育而来,其干扰合子胚发育而导致杂种获得率低,严重阻碍柑橘杂交育种进程。但另一方面,无融合生殖后代在遗传上与母本完全相同,通过无融合生殖固定杂种优势具有广阔的应用潜力。因此,阐明柑橘无融合性状的调控机制,不仅有利于柑橘种质资源的有效利用,也为农作物杂种优势的利用提供思路。
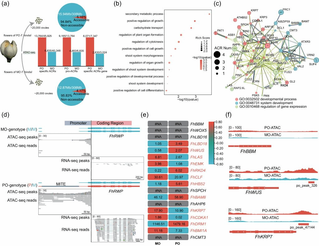
柑橘是研究珠心胚的模式植物,正向遗传学鉴定柑橘属和金柑属中由单一显性基因RWP控制,但其调控机制尚未完全解析。本研究以短童期山金柑(Fortunella hindsii)为研究对象,探究了珠心胚形成过程中染色质的可及性,发现参与再生/细胞命运转变的基因在多胚(无融合生殖类型)山金柑中相较于单胚(有性生殖类型)表现出更高的开放程度。此外,在多胚山金柑FhRWP启动子的MITE转座子区域中观察到更高的染色质可及性水平,且具有链特异性。RNAi和CRISPR-Cas9基因编辑实验表明,下调FhRWP表达水平导致珠心胚数量发生降低,而敲除FhRWP可导致腋芽部位发育异常,花分化能力几乎丧失。单胚柑橘品种本身难以诱导获得胚性愈伤组织,本研究发现FhRWP过表达具有诱导单胚山金柑茎段产生胚性愈伤组织的能力,表明FhRWP具有促进细胞命运向胚性转变的能力。

综上所述,本研究构建了RWP在不定胚形成过程中的调控网络,揭示了RWP在柑橘生殖发育过程中的多效性,为加速柑橘育种与遗传转化提供了研究基础。

kaiyun开云官方网站邓秀新院士为该论文的通讯作者,博士生宋谢天和已毕业博士王楠(现中国农业科学院农业基因组研究所博士后)为该论文的共同第一作者。kaiyun开云官方网站叶俊丽副研究员、柴利军教授为该研究提供了重要指导,kaiyun开云官方网站博士生周银、田啸宇、kaiyun开云官方网站徐强教授、张飞教授、伍小萌教授和谢宗周高级工程师也参与了本研究工作。该研究在国家重点研发计划(2022YFF1003100)、国家现代农业(柑橘)技术体系(No. CARS-26)等项目的资助下完成。
南湖新闻网链接:https://news.hzau.edu.cn/2024/0619/70039.shtml
文字:宋谢天
审核:柴利军 叶俊丽




