近日,kaiyun开云官方网站茶树种质资源与遗传育种团队在The Plant Journal上在线发表了题为“Integrated analyses of metabolome, leaf anatomy, epigenome, and transcriptome under different light intensities reveal dynamic regulation of histone modifications on the high light adaptation in Camellia sinensis”的研究论文。本研究整合代谢组、叶片解剖结构、表观基因组和转录组进行多维度分析,揭示了组蛋白修饰在茶树高光适应中的动态调控作用。

茶树(Camellia sinensis)作为一种重要的经济作物,其特有的次级代谢产物(如儿茶素、咖啡碱和茶氨酸)对人类健康具有诸多益处。谚语“高山云雾出好茶”,表明环境因素对茶树次级代谢的重要影响。尽管已有研究表明光照强度显著调控茶树次级代谢产物的稳态,但其背后的表观遗传机制尚不明确。
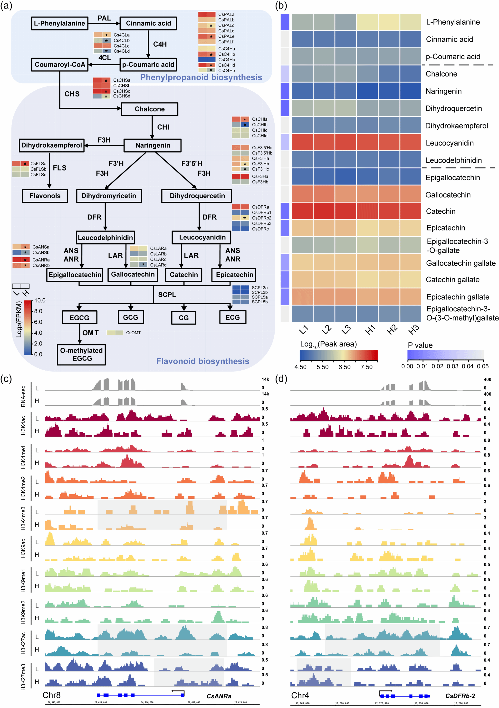
研究发现,强光(400 μmol m⁻² s⁻¹)显著提高了茶树的光合速率、蒸腾速率和气孔导度,但降低了叶片的最大光化学效率(Fv/Fm)、淀粉与可溶性糖含量,表明光合产物可能被快速转化为其他有机化合物以适应高光胁迫。广泛靶向代谢组共鉴定219种差异积累代谢物,其中氨基酸及其衍生物和生物碱类代谢物显著上调,而部分类黄酮代谢物下调,表明高光环境下氮代谢流的增强。
研究团队进一步绘制了9种关键组蛋白修饰的基因组分布图谱,发现其与基因表达之间存在复杂关系。多组学分析表明,组蛋白修饰(H3K4ac、H3K4me3、H3K9ac、H3K9me2、H3K27ac和H3K27me3等)在基因区域的动态变化与气孔发育调控基因及次级代谢途径中酶基因的表达密切相关,导致高光条件下气孔密度和代谢物(类黄酮、茶氨酸、咖啡碱和色素)的变化。其中,H3K27ac和H3K27me3被鉴定为关键组蛋白修饰,调控了包括CsEPFL9、CsYODAb、CsF3’Hb、CsCHSc等在内的多个关键基因的表达。该研究为解析茶树在强光条件下的叶片发育及次级代谢调控的表观遗传机制提供了新视角,也为茶树栽培和品质改良提供了重要的理论依据。

kaiyun开云官方网站茶学系郭飞副教授和王璞副教授为该论文的通讯作者,在读博士研究生张泓为该论文的第一作者。kaiyun开云官方网站茶学系倪德江教授和王郁讲师参与了该论文的指导工作。已毕业硕士葛悦和胡静参与了本研究的部分工作。该研究受到国家自然科学基金、中央高校基本科研业务费专项基金及湖北省园艺作物种质资源平台项目资助。
论文链接:https://doi.org/10.1111/tpj.70040
作者:张泓
审核:郭飞 王璞




